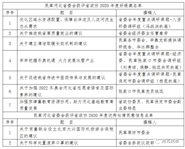
近日,河北省政协公布了2020年度35件好提案、20篇优秀社情民意信息名单。民革河北省委会6件集体提案、1件省政协委员提案,共计7件提案被评为好提案,占总数的20%。2篇社情民意信息被评为优秀社情民意信息,占总数的10%。

年度好提案、优秀社情民意信息评选工作是从全年度所征集的提案、反映社情民意信息中,初步筛选出近百件对我省经济社会发展产生积极影响的稿件,删掉稿件提交者,按照公开、公平、公正和广泛民主协商评选原则,先后经过相关单位推荐、专家组评选、秘书长会议审议、主席会议审定等程序,最终评选出具有代表性、示范性的年度好提案、优秀社情民意信息。
自省政协2018年开始评选35件好提案以来,省委会分别入选5件、4件、7件(含1省政协委员)好提案,今年省政协首次评选优秀社情民意信息,这两项评选工作将每年评选一次。入选的好提案、优秀社情民意信息都是围绕省委省政府中心工作,聚焦经济社会发展中的重要问题、人民群众普遍关心的问题,深入调查研究基础,反复提炼,提出前瞻性、针对性、可操作性的建议。除此以外,一件好的提案要求一事一案,简明扼要,有案由、有问题、有分析、有具体可操作性建议。社情民意信息一事一报,反映一个方面的问题或内容,特别是围绕社会热点、难点问题、民生问题和重大突发事件提出意见建议。
希望广大民革党员向好提案、优秀社情民意信息撰写人学习,结合自身工作领域,围绕重要问题以及人民群众普遍关心的问题开展调查研究,多献务实之策,多建有用之言,为建设经济强省、美丽河北贡献力量。
?
冀公网安备 13010402002406号